以创新引领、客户导向为核心,倡导新科技应用与高质量发展。关注社会责任,透明沟通作为基石,致力于为客户和社会创造卓越和可持续的价值。

——中科前沿科学技术研究院办院方针

Information Center

信息中心

科学研究 成果转化 产业推动 学部与院士 科学普及 院企共创

研究揭示根际微生物维持大豆产量的机制

时间:2024-03-04 06:59:01 来源:来源: 分子植物科学卓越创新中心
更多


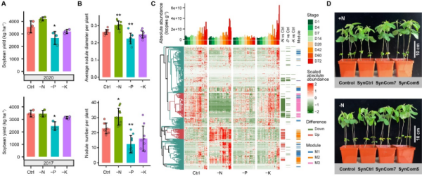
2月23日,《自然-通讯》(Nature Communications)在线发表了中国科学院分子植物科学卓越创新中心王二涛研究组与中国科学院遗传与发育生物学研究所曹晓风团队合作完成的题为Dynamic root microbiome sustains soybean productivity under unbalanced fertilization的研究论文。该研究首次系统描述了不同养分条件下大豆全生命周期的定量微生物组特征,发现了在东北黑土中连续41年不施氮肥不影响大豆产量,并揭示了微生物群落如何支撑大豆“增产增效”的机制,为大豆“减肥增效”奠定了理论基础、提供了技术方案。

根际微生物组被称为植物的“第二基因组”,在植物生长、发育和健康等方面发挥了重要作用。植物与其根际微生物之间的相互作用是复杂的和动态的,受到植物发育和土壤环境的强烈影响。然而,传统的相对定量分析方法阻碍了科学家对根际定量微生物组如何动态响应不同土壤条件的理解。因此,王二涛研究组进一步完善了此前开发的定量微生物组分析方法,并使用该方法描述了大豆根际微生物组对不同施肥处理的动态响应特征。

该研究通过持续40多年不施氮肥、磷肥或钾肥的黑土试验地发现,长期不施氮肥并不影响大豆的产量,甚至有平均9%左右的增产。定量微生物组分析结果表明,长期不施氮肥塑造了独特的根际微生物群落演替模式,长期不施磷肥则阻碍了根际微生物群落的发育,并普遍降低了根际微生物的丰度。该研究发现低氮条件增强了大豆与根瘤菌间的共生关系,且低氮富集的根际微生物合成群落能够通过产IAA、ACC脱氨酶以及溶解无机磷等多种有益功能促进大豆生长。这一基于定量微生物组的研究为根际微生物群落的动态组装提供了新见解,凸显了根际微生物群落在替代氮肥以保障大豆产量方面的潜能。上述成果加深了关于如何整合共生根瘤菌和有益的根际微生物群落以制备作物接种剂的认知,并为如何优化大豆的种植方式和减少氮肥的使用提供了参考。

研究工作得到中国科学院稳定支持基础研究领域青年团队计划、国家重点研发计划、国家自然科学基金、中国科学院战略性先导科技专项等的支持。

论文链接

长期不施氮肥条件下根际微生物维持大豆产量



中科前沿(厦门)科学技术研究院©版权所有 服务客服:020-36034906 / 4006 285 158    邮编:361006

地址:广州市黄埔区科学城广场大厦A4栋 / 厦门市湖里区嘉禾路396号

网址:http://www.zk-yjy.com 网站备案许可证号:ICP备2024030786号